今年流感季(10月起)截至12月4日,臺北市累計24例流感併發重症病例,為112年同期(15例)的1.6倍,以50歲以上21例(占87.5%)為最多,另有2例為6歲以下幼童,其中高達9成病例未接種本季(113年)流感疫苗。本週北市出現113年度流感季首例死亡病例,為50多歲男性,具慢性病史,沒有接種本季流感疫苗,因流感併發肺炎及敗血性休克病逝。
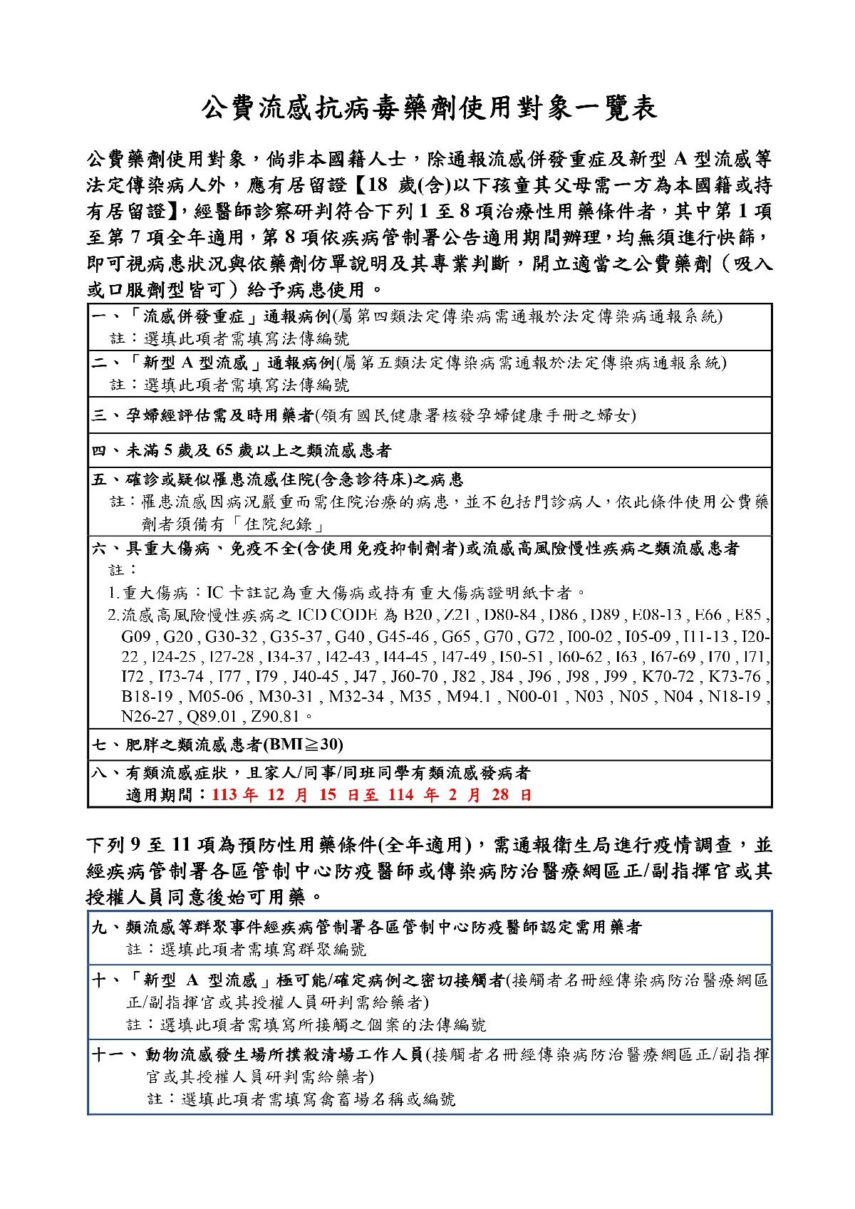
每年12月至次年3月為流感流行期,疾病管制署已公布自12月15日至114年2月28日期間,擴大公費流感抗病毒藥劑使用條件,除原來的流感併發重症及新型A型流感通報病例、孕婦經評估需及時用藥者、未滿5歲及65歲以上之類流感患者、確診或疑似罹患流感住院之病患、具重大傷病/免疫不全或流感高風險慢性疾病之類流感患者、肥胖之類流感患者等對象外,再擴大家人、同事或同班同學有類流感症狀者,即可使用公費流感抗病毒藥劑,目前臺北市12行政區有387家流感抗病毒藥劑合約醫療院所。
接種疫苗是預防流感最好的方法,北市衛生局表示,截至12月4日,北市公費流感疫苗使用率已達84%,賸餘11.6萬劑,接種疫苗後須2週方能產生保護力,民眾滿50歲以上或6歲以下符合流感疫苗公費對象之高風險族群,應儘速洽北市374家合約醫療院所接種流感疫苗,以降低重症及死亡的風險。針對未在校園內接種流感疫苗之學生,須持學校開立的補接種通知單及健保卡至合約院所接種流感疫苗。
北市衛生局提醒,10月1日至12月3日北市累計13例新冠併發重症病例,其中2例死亡,為65歲以上長者,均未接種新冠JN.1疫苗。北市衛生局表示,自11月1日起,出生滿6個月以上民眾,可接種新冠JN.1疫苗,截至12月4日北市已接種新冠JN.1疫苗10萬1,390劑,符合公費接種資格者,可洽北市359家合約醫療院所接種。
北市衛生局說明,感染流感及新冠病毒的主要症狀包括發燒、頭痛、肌肉酸痛、四肢無力、流鼻水、喉嚨痛及咳嗽等呼吸道症狀外,部分感染者會出現噁心、嘔吐及腹瀉等腸胃道症狀。最常見的併發症為肺炎、呼吸道窘迫症候群,還可能併發腦炎、心肌炎及其他嚴重的繼發性感染或神經系統疾病等,甚至多重器官衰竭、休克。如有流感或新冠相關症狀,建議先使用COVID-19家用快篩試劑排除新冠感染,並於配戴口罩後儘速就醫。有關流感疫苗接種資訊、流感抗病毒藥劑合約醫療院所清單及防治資訊,可於北市衛生局官網/主題專區/傳染病防治/流感疫苗專區及流感防治專區查詢。

